Vraag over Diamond 7700 antenne

Antennes, antennebouw, baluns, ununs, SWR, mantelstroomfilters, etc
Gebruikersavatar
PA8C
.
.
Berichten: 140
Lid geworden op: 04 mar 2007, 23:17
Roepletters: DK2CA
Locatie: Kluse DLD

Vraag over Diamond 7700 antenne

Ongelezen bericht door PA8C »

Laat ik eerst even het verhaal vertellen over het hoe en wat.
Het is een radial-less dual band antenne voor 2m en 70 cm en heeft een zogenaamde PL259 aansluiting. Op de basis van deze antenne zat een sticker waarop Diamond RH-7700 was vermeld.
In de basis van deze antenne zit een aanpassings netwerk in de vorm van een spoel met aftakking voor het 50 ohms punt.
Aan de "warme" kant van de coax voeding hangen twee condensatoren waarvan ik van één van die de waarde nog kan achterhalen. Die waarde van C2 bedraagt 3 picofarad/1KV en ligt tussen de binnenkern van de coax en de afscherming.
De andere condensator C1 is, om een mij onbekende reden, ontploft en die moet ik dus vervangen. Deze condensator C1 was aangesloten op de binnenkern van de coax en de andere poot lag aan de 4,5e wikkeling van de spoel.
Nu heb ik al wat zitten experimenteren met verschillende waarden zoals 3pf, 10pf, 15pf en 33pf maar ik krijg de antenne niet goed op 145MHz. Wat ik daarna heb geprobeerd is C1 vervangen met een toltrimmer op de plaats van die vaste condensator en een analyser om te kijken waar ik de antenne wel goed kreeg en bij welke waarde. Het bleek dat 15pf een goed resultaat gaf. De SWR was toen 1:1,1 op 145MHz. Echter zat toen de metalen huls nog niet om de spoel en die metalen huls geeft waarschijnlijk ook weer wat capaciteit wat het beeld weer volledig doet veranderen. Toen ik de hele boel namelijk weer in elkaar had gezet en een controle meting deed gaf die op twee plaatsen een redelijk resultaat. Namelijk op 131MHz en 155MHz en dat is niet waar ik de antenne wil hebben.
Is er iemand die ervaring heeft met dit soort halve golf voor 2m en een dubbele 5/8e voor 70cm?
En zo ja weet die mij ook te vertellen welke waarde het beste gebruikt kan worden op de inkoppeling op het 50 ohms punt .
Bijgaand treffen jullie wat foto's aan die ik van het geheel heb gemaakt en een schema hoe de aansluitingen liggen.
Schema RH-7700
Schema RH-7700
Diamond RH-7700.JPG (5.53 KiB) 58176 keer bekeken
De antenne
De antenne
De aansluiting
De aansluiting
Het binnenwerk
Het binnenwerk
Detail binnenwerk
Detail binnenwerk
Onderzijde aansluiting antenne
Onderzijde aansluiting antenne
Detail 1 spoel
Detail 1 spoel
Detail 2 spoel
Detail 2 spoel
De beste lineair is nog altijd een goede antenne!

The best linear is still a good antenna!
Gebruikersavatar
fred101
.
.
Berichten: 878
Lid geworden op: 08 jun 2007, 08:08
Roepletters: PA4TIM
Locatie: Waardenburg
Contacteer:

Re: Vraag over Diamond 7700 antenne

Ongelezen bericht door fred101 »

Ik had hem op mijn motor maar hij is afgebroken net boven de veer. De VSWR was op 1 van de 2 banden 1, op de andere 1.3 Ik weet niet meer welke maar ik heb het vermoeden dat Diamond antennes maakt voor de USA markt en Europa en sommige dealers niet Europesche antennes voorzien van een andere gebruiksaanwijzing. Mijn beide Diamonds zijn matchen precies qua VSWR het USA plaatje maar niet het Europesche. Dealer gaf niet thuis.
PA4TIM's opvangtehuis voor buizenbakken: Link
Gebruikersavatar
PA8C
.
.
Berichten: 140
Lid geworden op: 04 mar 2007, 23:17
Roepletters: DK2CA
Locatie: Kluse DLD

Re: Vraag over Diamond 7700 antenne

Ongelezen bericht door PA8C »

Hoi Fred,

Bedankt voor je reactie en jammer dat die antenne van jou is afgebroken.
Begrepen v.w.b. het USA SWR plaatje, dat is mij bekend en reeds in het verleden bij metingen duidelijk geworden.
Wat mij dus bezig houd is wat nou de waarde zou moeten zijn van die C1 in het schema wat ik bij mijn posting heb staan.
Heb jij daar een gevoel of mening over? (zie mijn verslag over mijn metingen).

73, Stan/PA8C
De beste lineair is nog altijd een goede antenne!

The best linear is still a good antenna!
Gebruikersavatar
fred101
.
.
Berichten: 878
Lid geworden op: 08 jun 2007, 08:08
Roepletters: PA4TIM
Locatie: Waardenburg
Contacteer:

Re: Vraag over Diamond 7700 antenne

Ongelezen bericht door fred101 »

stan2.png
stan1.png
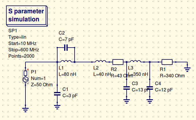
c2 heeft vooral effect op 70 cm. Wat niet wil zeggen dat hij voor 2 meter niks doet. Het verschuift de frequentie maar vooral voor 70 ( in een simulatie). De totale swr wordt bepaald door die 3 pF C1 en de parasitaire capaciteit met de huls.

Als ik een lumped model maak van de antenne dan heb ik met 7 pF op 145 en 440 een Reflectie coöficient van 0,05 en 0 .
Maar als ik dan bv 3 pF parallel aan de 3pF zet en 6 pF boven de spoel dan zakt hij op 70 cm in en op 2 meter krijg je een soort verhaal als jij nu hebt. Grote probleem is dat ik natuurlijk niet een goed model van de rest van de antenne kan modeleren. Daar zitten veel parameters is.
PA4TIM's opvangtehuis voor buizenbakken: Link
Gebruikersavatar
PA8C
.
.
Berichten: 140
Lid geworden op: 04 mar 2007, 23:17
Roepletters: DK2CA
Locatie: Kluse DLD

Re: Vraag over Diamond 7700 antenne

Ongelezen bericht door PA8C »

Inmiddels heb ik in een zelfbouw project een LC meter gebouwd.
Met die LC meter heb ik de condensator met de afgerukte poot kunnen meten.
Uit die meting kwam een waarde van 3pF.
Ik heb dus uit de rommeldoos een 3pF c'tje gepakt en die zorgvuldig over de spoel op de aftakking gesoldeerd.
Antenne weer in elkaar gezet en met een SWR brug gekeken wat of de antenne deed.
Dat was in principe geen verrassing want het geheel werkt nu weer zoals een antenne hoort te werken.
De 7 pF die uit jouw sumulatie was dus 4 pF te hoog in waarde maar dat zal ongetwijfeld terug te voeren zijn op onvoldoende parameters zoals je zelf al schreef.
In ieder geval hartelijk dank voor jouw meedenken Fred.

73, Stan
De beste lineair is nog altijd een goede antenne!

The best linear is still a good antenna!
Gebruikersavatar
fred101
.
.
Berichten: 878
Lid geworden op: 08 jun 2007, 08:08
Roepletters: PA4TIM
Locatie: Waardenburg
Contacteer:

Re: Vraag over Diamond 7700 antenne

Ongelezen bericht door fred101 »

Hi Stan,
Mooi dat het gelukt is.
Die 4 pF extra zit in de paracitaire capaciteit naar het huis toe. ( 4 pF is bv ongeveer de capaciteit tussen twee bananbussen op standaardafstand) als die 3 pF niet zou kloppen had je met een. 2-10 pF ( of combi) trimmer kunnen testen.
PA4TIM's opvangtehuis voor buizenbakken: Link
Plaats reactie