Squelch schakeling voor ATV ontvangers

Amateurtelevisie zelfbouw, projecten, discussies, etc. Voor nieuwsfeiten gebruik je het bovenstaande subforum.
Plaats reactie
Gebruikersavatar
Tjalling PE1RQM
Forum beheerder
Forum beheerder
Berichten: 1091
Lid geworden op: 09 feb 2007, 22:13
Roepletters: PE1RQM
Locatie: Leusden
Contacteer:

Squelch schakeling voor ATV ontvangers

Bericht door Tjalling PE1RQM »

Eerst even een inleiding:
Met een groepje OM's wordt PI6ATS vernieuwd. Bijna alles wordt vervangen. Zo komt er straks een 4PIP en dus ook meerdere ontvangers. Het is een kleine ATV repeater, dus komt er niet zo'n ingewikkelde besturing in als bij de grote jongens. Maar nieuw is wel, dat er straks een 4PIP unit wordt gebruikt. Er worden dus meerdere ontvangers aangesloten. Dus moest er een squelch schakeling worden gemaakt.

Chris PA3CRX en ik zijn daarmee aan de slag gegaan. Ik heb het verder afgemaakt en uitgewerkt, zodat Chris zich bezig kon gaan houden met het stukje besturing etc.

Voor wie geïnteresseerd is in meer details over PI6ATS, bekijk dan even de site: http://www.pi6ats.nl/

Handig voor jou?
Het schema wat ik nu gemaakt heb, is gebaseerd op de situatie bij PI6ATS straks. Maar je kunt wel gedeelten gebruiken uit het schema, om bijvoorbeeld een squelch te maken op een Comtech ontvanger.

Aangezien het project nog loopt en er nog regelmatig aanpassingen worden verricht aan het schema, is hier nu alleen nog maar een link naar mijn site. Kijk mee met de vorderingen :)

Je input is welkom. Hier of op mijn eigen site. Heb je bijvoorbeeld vragen over het schema, opmerkingen, of zie je een fout? Laat het ajb weten. Ontwerpen van elektronische schakelingen doe ik ook niet iedere dag.

De link:
http://www.pe1rqm.nl/?p=2133

En verder...
Zodra ik tijd heb, zal ik een vereenvoudigd schema maken voor een Comtech achtige ontvanger (dat kan ook een satellietontvanger zijn of iets dergelijks). Dus een twee kanaals (of vier kanaals) versie, in plaats van de "4+4 kanalen versie met audiomixer" van PI6ATS. Die audiomixer is dan bijvoorbeeld ook niet nodig, want je hoeft niet alle kanalen te combineren. Of wel... wat jij wil. Het schema is modulair genoeg om lekker mee te prutsen, hi
Gebruikersavatar
Tjalling PE1RQM
Forum beheerder
Forum beheerder
Berichten: 1091
Lid geworden op: 09 feb 2007, 22:13
Roepletters: PE1RQM
Locatie: Leusden
Contacteer:

Re: Squelch schakeling voor ATV ontvangers

Bericht door Tjalling PE1RQM »

Ik heb het schema nog wat verbeterd. Volg bovenstaande link om te bekijken.
PE5PVB
.
.
Berichten: 43
Lid geworden op: 27 okt 2008, 13:15

Re: Squelch schakeling voor ATV ontvangers

Bericht door PE5PVB »

Ik heb deze squelch schakeling even omgezet in SMD, gebruik het in een Yamaha FM ontvanger...
Bijlagen
squelch.jpg
Gebruikersavatar
Tjalling PE1RQM
Forum beheerder
Forum beheerder
Berichten: 1091
Lid geworden op: 09 feb 2007, 22:13
Roepletters: PE1RQM
Locatie: Leusden
Contacteer:

Re: Squelch schakeling voor ATV ontvangers

Bericht door Tjalling PE1RQM »

Wat leuk! Wat heb je als schakelaar gebruikt (ipv de 4066)? die diodes?
PE5PVB
.
.
Berichten: 43
Lid geworden op: 27 okt 2008, 13:15

Re: Squelch schakeling voor ATV ontvangers

Bericht door PE5PVB »

Gewoon de stereodecoder in mute zetten. Ik heb wel de eerste weerstand op de ingang weggehaald, dit was een te zware belasting voor het IF signaal.
Gebruikersavatar
Tjalling PE1RQM
Forum beheerder
Forum beheerder
Berichten: 1091
Lid geworden op: 09 feb 2007, 22:13
Roepletters: PE1RQM
Locatie: Leusden
Contacteer:

Re: Squelch schakeling voor ATV ontvangers

Bericht door Tjalling PE1RQM »

Dat is dan een goed plan. Die zit er ook maar in, om eventuele losgekoppelde ingangen niet te hoogohmig te laten zijn.

Mooi werk zo in SMD! Leuk te zien.
Gebruikersavatar
Marco - PD0KBZ
.
.
Berichten: 7
Lid geworden op: 04 nov 2009, 00:09
Locatie: Nieuw Lekkerland - Zuid Holland
Contacteer:

Re: Squelch schakeling voor ATV ontvangers

Bericht door Marco - PD0KBZ »

Tjalling PE1RQM schreef: De link:
http://www.pe1rqm.nl/?p=2133
Hi Tjalling,

Het topic is een aantal jaartjes oud, maar is het schema nog beschikbaar?
De link werkt helaas niet meer, en kan het zo snel niet op je website vinden. :rolleyes:

73's
Marco
Gebruikersavatar
Tjalling PE1RQM
Forum beheerder
Forum beheerder
Berichten: 1091
Lid geworden op: 09 feb 2007, 22:13
Roepletters: PE1RQM
Locatie: Leusden
Contacteer:

Re: Squelch schakeling voor ATV ontvangers

Bericht door Tjalling PE1RQM »

Hi Marco,

Ik had dat onderwerp verborgen op mijn site omdat ik met een verbeterde versie bezig was. Nieuwe kennis van opamps maakte dat ik het oude schema niet zo goed meer vond. Bedankt voor de reminder, ik zal die vernieuwde versie weer eens afmaken.

Als je toch iets nodig hebt, laat het dan maar even weten.

Groeten, Tjalling
PE5PVB
.
.
Berichten: 43
Lid geworden op: 27 okt 2008, 13:15

Re: Squelch schakeling voor ATV ontvangers

Bericht door PE5PVB »

Ik heb mijn variant op mijn website gepubliceerd: https://www.pe5pvb.nl/squelch-circuit-v ... ntvangers/
Gebruikersavatar
PE1ODJ
.
.
Berichten: 29
Lid geworden op: 07 mar 2011, 21:36
Contacteer:

Re: Squelch schakeling voor ATV ontvangers

Bericht door PE1ODJ »

Hoi Marco,

Ik had nog een schakelingetje liggen wat aan je wensen voldoet en ik heb even tijd gevonden om het uit te tekenen.
Deze mute-schakeling kan bijna achter elke satellietontvanger worden toegepast.
De enige voorwaarde is dat de audio uitgang niet is afgefilterd op bijvoorbeeld 15 kHz.
Bij de meeste consumentendoosjes is dat niet het geval.
Een professionele ontvanger heeft vaak wel filtering maar ook een squelch dus dan is deze schakeling toch niet nodig.
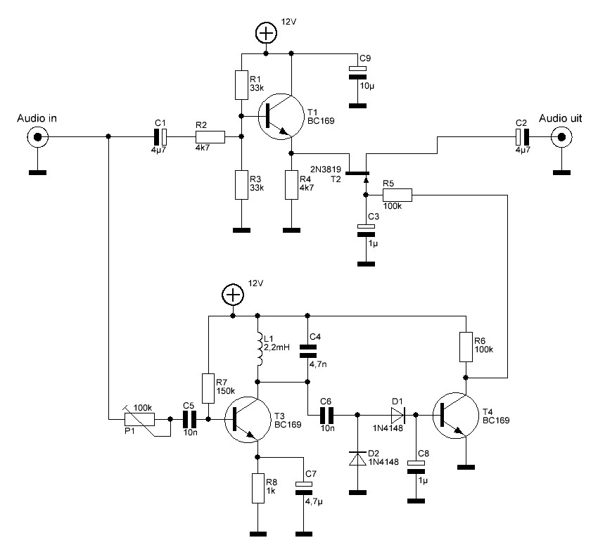
Audio_Mute.JPG
Hoe het werkt:
Als er geen signaal ontvangen wordt, geeft de satellietontvanger ruis weer. Het frequentiespectrum van die ruis loopt nog ver door boven de hoogst hoorbare frequentie van ongeveer 15 kHz. Deze schakeling bevat een afgestemde kring die signaal rond 50 kHz uitfiltert. Wanneer er ruis uit de ontvanger komt zal er ook op 50 kHz ruis zijn en na gelijkrichting levert dit een gelijkspanning op. Met deze gelijkspanning wordt FET T2 aangestuurd die het audio aan de uitgang blokkeert. Wanneer een signaal ontvangen wordt, neemt de ruis in het hele spectrum af. Als het ontvangen signaal audio bevat, zal dat zich beperken tot ongeveer 15 kHz. Boven 15 kHz is het dan als het ware stil. Het filter in de schakeling ziet dan geen ruis meer op 50 kHz en de gelijkspanning zal afnemen. T2 zal dan het audio doorlaten naar de uitgang.
Met de potmeter is de squelch drempel in te stellen.

Het kan zijn dat je ontvanger te weinig signaal afgeeft op 50 kHz. Dan kun je de frequentie van de kring wat verlagen. Als je maar een eindje boven de 15 kHz blijft. Je wilt tenslotte niet dat de schakeling reageert op hoorbaar audio.

Groeten, Pieter
40 meter? Daar zitten m'n audio carriers....
Gebruikersavatar
Marco - PD0KBZ
.
.
Berichten: 7
Lid geworden op: 04 nov 2009, 00:09
Locatie: Nieuw Lekkerland - Zuid Holland
Contacteer:

Re: Squelch schakeling voor ATV ontvangers

Bericht door Marco - PD0KBZ »

Bedankt voor de info Pieter en Sjef. :thanx:

Ik zal hiermee eens wat experimenten gaan doen.
Plaats reactie

Terug naar “ATV in de praktijk en zelfbouw”